• 招商合作
您当前位置:天香生物 >> 新闻资讯 >> 企业新闻 >> 浏览文章
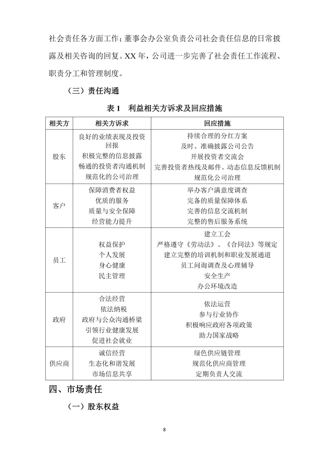
天香生物2023年企业社会责任报告
时间:2024年07月20日信息来源:本站原创点击: 字体:

2023年企业社会责任报告

2023年企业社会责任报告

2023年企业社会责任报告

2023年企业社会责任报告

2023年企业社会责任报告

2023年企业社会责任报告

2023年企业社会责任报告

2023年企业社会责任报告

2023年企业社会责任报告

2023年企业社会责任报告

2023年企业社会责任报告

2023年企业社会责任报告

2023年企业社会责任报告

2023年企业社会责任报告

2023年企业社会责任报告

2023年企业社会责任报告

2023年企业社会责任报告

2023年企业社会责任报告

2023年企业社会责任报告

2023年企业社会责任报告

2023年企业社会责任报告

2023年企业社会责任报告

2023年企业社会责任报告

湖南省天香生物科技有限责任公司 版权所有 湘ICP备19023876号 湘公网安备 43050202000115号